一、这是一轮“健康牛”
从我们去年9月底提出“市场逻辑已经反转”,2025年度策略《强市场,新逻辑》进一步强调“资本市场再度肩负重任”、“中国股市、中国经济要形成良性的正面循环,需要更长久的行情”,年初又鲜明提出“中国资产将迎来重估”,4月动荡中强调“以我为主”、“中国资产的重估远没有结束”,至今A股稳步向上,牛市正逐渐成为市场共识。
在国家战略方向指引下,叠加关键时刻的政策与资金托底、新动能的持续显现,带动市场信心活化、增量资金入市不断形成合力之下,当前市场正在经历“健康牛”。
首先,从资本市场的历史使命看,当前更需要一轮“慢牛”。也因此,年初以来指数稳步向上,而波动率持续下行,当前更已逼近历史底部。这是“健康牛”的第一个特征。如我们在2025年度策略《强市场,新逻辑》中提示的,本轮提振股市,肩负着推动居民和政府资产负债表修复、通过财富效应提振市场信心、化债并盘活优质资产、优化资源配置助力新质生产力发展等重任。近期又增加了推动供给侧出清、“反内卷”的任务。从股市承担的任务看,核心是要为实体经济服务的。要实现国家的高质量发展、要让大多数人赚到钱,这便决定了本轮市场一定是底部缓慢抬升的稳步市场,而非动辄“一哄而上、一哄而散”的大涨大落。

其次,即便指数创了新高,但大多数行业拥挤度仍在中等区间,市场没有整体性过热,最多只是局部过热,并且仍有一些板块处在拥挤度较低的位置。这些低位板块可在局部过热的板块冷却时承接起市场的资金与热度。进而本轮行情呈现“多点开花”,各行业、板块、主题机会交替轮动、“你方唱罢我登场”,这是“健康牛”的第二个特征。
如此行情特征的背后,则是国内经济在经历过去数年的转型升级之后,新旧动能转换最艰难的时刻正在过去,各领域的景气亮点或新的产业趋势开始集中释放。一方面,我国持续在AI、机器人、半导体、军工、创新药、新消费等各类领域见证“DeepSeek时刻”,全球竞争力不断加强、产业亮点不断涌现,带动不少新动能领域景气释放。另一方面,经历过去几年的供给出清,叠加“ 反内卷”持续推进,当前更多传统周期和制造板块盈利周期触底、有望逐步困境反转,旧动能板块中机遇也不断涌现。除此之外,牛市氛围演绎下,券商、保险等板块也在吸引增量资金关注。最终市场在“多点开花”下呈现出了轮动式上涨的特征。

此外,随着市场持续回暖,本轮行情中机构的优势也逐步显现,进一步与本轮“慢牛”、“健康牛”实现共振和正向循环,这是“健康牛”的第三个特征。截至8月15日,代表主动公募基金平均业绩的普通股票型/偏股混合型指数分别较去年10月8日新高上涨11.74%/12.37%,今年以来分别上涨20.62%/20.48%,跑赢多数宽基。与此同时“翻倍基金”作为机构主动投资能力的重要体现,历史上只在2006-2007年、2009年、2014-2015年以及2019-2021年出现。并且参考历史经验,出现“翻倍基金”的次年,主动偏股基金往往更佳。今年7月,主动偏股基金中已经出现首只“翻倍基金”,为2022年以来首次。


因此,我们看到机构正在成为本轮增量资金的主力。6月以来,散户新增开户数相较年初科技行情和去年“924”行情增长相对偏缓,但机构新增开户数持续攀升至历史高位,基本恢复至2021年的高位水平。

往后看,机构开户热情增长下,权益基金新发有望继续改善。历史上机构新开户数与权益基金新发规模显著正相关。机构开户热情增长下,恒信证券后续权益基金新发有望继续改善。资产端与负债端的正反馈有望逐步形成,新一轮“机构牛”或已在途。

二、当前重点关注:券商、AI扩散、军工、“反内卷”
(一)券商:“健康牛”演绎的直接载体
关注券商这个“健康牛”演绎的直接载体:
1)未来一个阶段内,随着“健康牛”演绎,作为与市场行情联动性较强的板块,券商β属性也将充分演绎、释放。
2)市场活跃度提升,也将对券商板块形成催化。去年9月底以来市场成交额长期保持在万亿以上,近期更连续超2万亿。未来随着行情继续演绎,市场成交有望保持活跃,进一步推动券商行情。
3)当前市场对于券商板块的配置仓位仍不算高,仍然属于“人少的地方”。随着行情的演绎,券商有望成为市场博弈超额收益的重要方向。
4)从估值的角度,纵向来看当前券商板块PE估值在2010年以来的平均值附近,横向来看券商/银行PE估值比仍处在近年来较低水平。
因此,在这轮“健康牛”中,券商作为行情逻辑的载体,当前估值不算高,且仍是“人少的地方”,后续值得重点关注、配置。

(二)AI:“健康牛”中“轮动式上涨”
6月以来,AI板块持续凝聚市场共识,成为本轮市场上行过程中最强主线之一。然而,与年初AI行情较快进入“过热”区间不同,本轮AI行情演绎至今,无论从滚动收益差、成交占比、拥挤度等指标来看,目前均未提示过热信号。



这背后,反映出AI行情在本轮“健康牛”大环境下的新特征:随着增量资金持续涌入,不断挖掘尚未被定价的细分领域,本轮AI行情在“外部大轮动、内部小轮动”中,呈现“轮动式新高”的格局,恒信证券app下载使得行情更健康、更具备持续性。
外部“大轮动”:本轮AI与市场其他主线形成轮动格局。与年初AI作为市场唯一主线的情况不同,本轮AI与创新药、军工等其他成长主线,以及“反内卷”等顺周期主线形成轮动格局。这使得AI板块短期内相对市场未积累过多超额收益,也没有吸引过多流动性,因此行情整体走势更为健康可持续。

内部“小轮动”:7月以来AI内部形成轮动上涨格局。年初的那轮AI行情中,尽管行情整体向更多中下游板块扩散,但市场共识集中在少数强势板块,带动AI板块轮动强度持续下降的同时,行情也很快陷入“过热”状态。而本轮AI行情自7月以来,已从6月北美算力链的“一枝独秀”逐步扩散至国产算力、中下游应用等低位方向,通过内部轮动与高低切换的方式消化部分板块的短期过热情绪,最终在内部轮动上涨中实现了板块整体的新高。

从AI细分方向的累计涨跌幅来看,AI板块内部向国产算力和中下游应用的扩散,依然是赔率较高的选择。虽然已经进行了一轮扩散,但PCB、光模块等北美算力链仍然相对于产业链其他方向积累较大超额涨幅。AI板块内部向国产算力和中下游应用的扩散,依然是当前赔率较高的选择。

(三)军工:两个边际催化+两个基本面长逻辑
第一,作为国家战略部署受益品种,军工板块在未来一段时间有望受到阅兵+“五年规划”会议的双重催化:
专业炒股配资门户一方面,参考历史经验,阅兵等事件将对军工行情构成重要催化。阅兵作为展示国家军事实力的重要时刻,是推动军工板块上涨的重要催化剂。回顾2015年9月3日的世界反法西斯战争胜利70周年大阅兵,7月9日起军工板块行情就开始反映阅兵事件的预期,至8月17日区间收益为78%,相对全A超额收益45%。未来一段时间,军工板块或处于事件催化的上涨预期之中。

另一方面,即将召开的“五年规划”会议也有望对军工板块行情构成较大提振。回顾2000年以来五次五中全会召开前20个交易日各一级行业表现,军工板块作为与国家战略部署密切相关的行业,无论是胜率还是涨幅中位数均在各一级行业排名第一。因此,10月即将召开的四中全会也对于军工板块做多情绪有所支撑。

第二,对内“五年计划”交界节点叠加对外全球竞争力提升,军工行业新一轮订单释放的预期正在增强,是本轮军工基本面持续改善的长期逻辑支撑:
对内,军工作为强计划性行业,五年规划对于行业景气和市场预期有着重要影响。参考历史经验,从五年规划启动编制,到正式落地的第一年,军工行业的超额收益通常较为明显。今年作为“十四五”收官之年,同时是“十五五”筹备之年,随着军队建设“十四五”规划执行已进入能力集成交付关键期、叠加 “十五五”规划编制推进、落地,行业未来三到五年的发展指引将逐渐清晰,前期积压的下游需求有望迎来大幅释放。随着新一轮订单周期开启,有望推动行业整体景气复苏。

对外,当前世界面临百年未有之大变局,全球军备竞赛拉开帷幕。随着我国武器在世界持续展现强大竞争力,中国在国际军贸中的市场空间有望进一步打开。2月以来,特朗普政府关税战升级,印巴、中东等全球地缘政治紧张局势加剧,各国政府均在提高对国家安全的重视程度,全球军备竞赛序幕正在拉开。随着去年末我国六代机亮相、3月我国军舰绕澳大利亚环行展示,到二季度的台海联合演练、歼10CE在印巴冲突中大放光彩,中国武器持续展现全球竞争力。地缘冲突背景下国家安全牵引长期军贸需求,中国在国际军贸中的市场空间有望进一步打开。

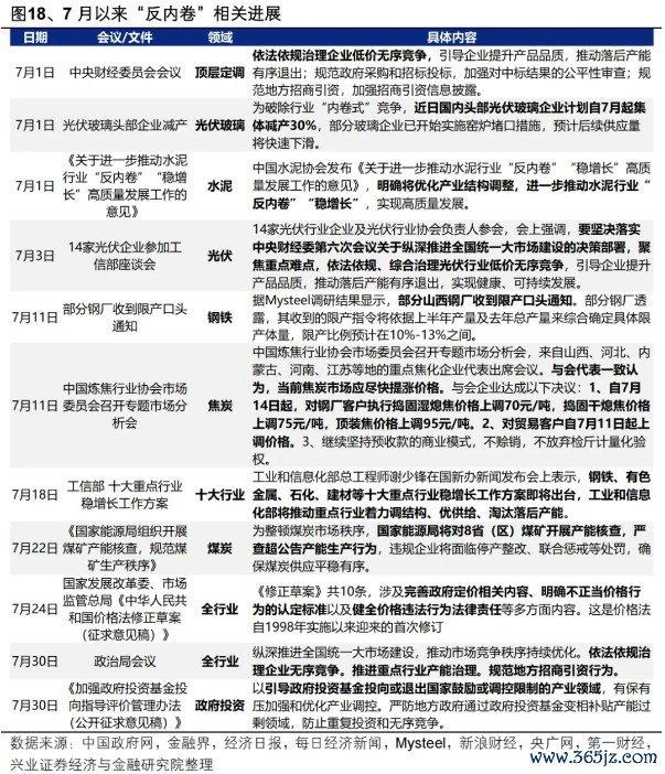
(四)“反内卷”:仍是值得重视的中长期主线,三个维度把握长期逻辑
此前报告我们已经提示,随着政策主线地位提升、叠加当前市场已进行了一轮主线内部的扩散,各个细分方向已经有了较为充分的定价,当前对于“反内卷”主线的配置将转向长期逻辑。
7月政治局会议看,“反内卷”仍将是后续深化改革的重点主线,但政策的表述不及此前市场最乐观的预期。我们认为,无论是我国当前所处的经济转型期,还是地产周期的不同,都决定了16-17年“一刀切”式的产能压减政策或难以适配,产能去化的斜率或较上一轮更为平缓,配合需求侧呵护徐徐展开。本轮“反内卷”的核心并不在于去产能,而是要打破“以价换量”的负向循环,引导行业回归正常的产能周期螺旋中。
因此,本轮“反内卷”政策的部署,无论是对于国内价格下行周期、还是顺周期板块远景盈利和估值的改善,都是值得重视的中长期逻辑。这也决定了,“反内卷”并不是一个短暂的主题炒作,而是一个将长时期伴随中国经济发展的长期主线,短期情绪消化过后,仍是值得重视的中长期主线。
两融余额能够直观反映杠杆资金规模,是衡量股市活跃度的关键指标之一。两融即融资与融券,融资是指投资者向券商借入资金买入证券;融券是投资者向券商借入证券卖出。A股市场两融余额重返2万亿元高位,意味着市场看多情绪高涨,资金入市意愿增强,释放出三大积极信号。

配置上,我们从参与反内卷的迫切性(亏损企业数量占比&利息保障倍数)、反内卷执行的持续性(集中度变化趋势&国有企业数量占比),以及产能去化的阻力(政府补助力度变化趋势&扩张性资本开支强度)等三个维度分析哪些行业具备更好的反内卷基础(详见反内卷:三个维度行业机会比较)。
在反内卷涉及的重点行业中,普钢、玻璃玻纤、钛白粉、新能源链(硅料硅片、光伏电池组件、锂电专用设备)当前企业盈利状况和资本开支均处在历史低位,参与反内卷意愿较强,后续有望看到行业做出积极变化。其中,钢铁板块国企占比较高、去产能阻力较小,后续如有进一步的政策下达,或是反内卷实施较为顺畅的行业之一。

风险提示:经济数据波动股票配资与融资的区别,政策宽松低于预期,美联储降息不及预期等。


